新聞中心
新聞中心
- 解決羅茨真空泵噪音大的有效方法
- 探秘羅茨風機:如何正確安裝羅茨風機來**魚塘水質?
- 探究羅茨風機客戶常見咨詢問題解析客戶關注的核心問題
- 河道在城鄉發揮著行洪、排澇、灌溉、生態調節、美化環境等重要作
- 問:膜微生物處理水污染技術有什么特性?
- 問:我們是一個小型的污水處理廠,選用什么樣的風機曝氣好?。?/a>
- 養殖用羅茨鼓風機的優點總結
- 羅茨真空泵沒進水里,走電問題是造成燒毀的主要素之一
- 羅茨鼓風機維護的綜合檢查方法
- **羅茨風機風壓的方法
- 瑞柘羅茨鼓風機原理與結構簡介
- 問:河道生態治理技術有幾種?分別有什么優缺點???
- 江浙滬羅茨鼓風機供應商簡介
- 污水處理廠運營管理方案(下)
- 污水處理廠運營管理方案(上)
聯系我們
手機:15900463963
電話:400-155-8689
郵箱:
地址:江蘇省蘇州市昆山市
推薦產品
行業新聞
經驗總結:羅茨鼓風機維修常見故障有哪些
- 作者:超級管理員
- 發布時間:2022-08-30
- 點擊:1206
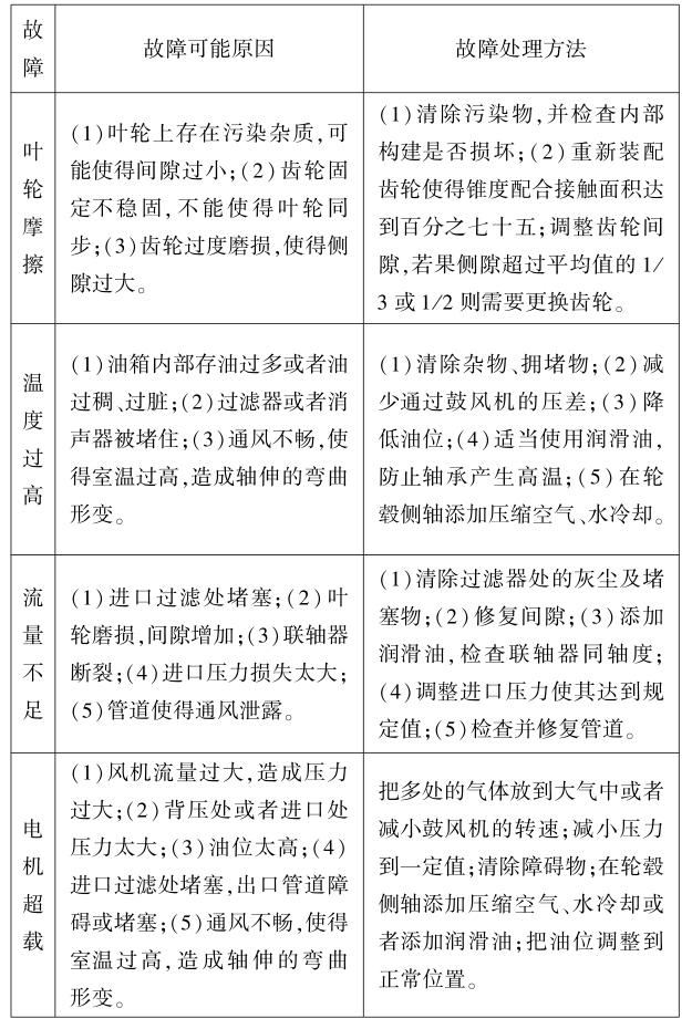
羅茨風機維修時常見故障有哪些?根據我廠羅茨風機售后維修檢修總結,造成羅茨風機機故障的原因主要包括斷軸、軸承損壞、機組振動大、轉子卡死、軸封泄漏、高溫、壓力低等,而造成檢修頻次增加的主要故障是轉子卡澀與摩擦。
羅茨風機故障原因分析
轉子與殼體或轉子間摩擦是羅茨風機常見故障,若在運行中出現此故障,將會伴隨著嚴重的振動與噪聲。羅茨風機經過長時間停機后,經常出現轉子卡澀的現象,小編這里把故障的主要原因歸納為以下幾類。
轉子分葉、合葉間隙不合適
轉子的分葉、合葉間隙不合適,運行中分葉、合葉間隙發生變化。兩轉子在低速旋轉時會發生碰撞,造成轉子間摩擦甚至卡澀。
如果運行中出現此故障,會使兩轉子間或轉子與殼體發生碰撞,發出**的撞擊聲;振動變大,甚至能引起基礎振動;同時摩擦部位溫度迅速升高,甚至出現機殼發熱燒紅現象。
軸承損壞
風機運行工況差、油封損壞、裝配間隙超標等都會導致軸承損壞,而軸承損壞會造成溫度升高,軸承座溫度也會增加,嚴重時會使軸承座變形。
特別是軸承內外圈抱死時,軸承座與側蓋板受到較大的額外力,溫度也會很高,軸承座與側蓋板受熱不均,嚴重時造成側蓋板變形,出現裂紋。
軸徑磨損,使軸與軸承內圈間隙過大,軸承座磨損使軸承座與軸承外圈間隙過大,都會造成轉子卡澀或摩擦。特別是皮帶連接的風機,主動軸由于受皮帶拉力的作用,致使軸承座單向受力較大,容易出現皮帶側主動軸的軸承座單邊磨損。
齒輪磨損
齒輪磨損,齒輪側間隙增大,將造成兩轉子位置發生變化,使主動轉子與從動轉子之間合葉間隙變小、分葉間隙增大,引起兩轉子互相碰撞、摩擦。
轉子或殼體變形
如果轉子或者殼體變形,會使轉子外徑與機殼的間隙過小,造成轉子摩擦和卡澀。
轉子端面與側蓋板間隙小
如果轉子與側蓋板間隙過小,有雜物擠進轉子與側蓋板間;或軸向定位軸承磨損后,轉子的軸向竄量變大,都造成轉子與側蓋板發生摩擦,引起轉子卡澀?! ?/p>
調節分合葉間隙
用塞尺檢查轉子分、合葉間隙值,使其在標準范圍內。檢查調節間隙的背帽與螺栓,保證其完好性。
要求:分葉間隙占總間隙的 1/3,但不小于 0.15mm;合葉間隙占總間隙的 2/3,且要大于齒輪側隙 1.5 倍。
合葉為主動轉子的嚙合面向被動轉子有靠近的趨勢;分葉為主動轉子的嚙合面向被動轉子有遠離的趨勢。若轉子分、合葉間隙不合適,可調整齒套與輪轂或齒輪與軸的周向相對角度。
轉子分葉、合葉的調整是羅茨風機檢修的關鍵部分,直接決定著檢修質量的好壞。不同類型的羅茨風機,有不同的調節形式。軸與齒輪為錐型無鍵連接時,一般通過調節軸與齒輪周向相對位置;軸與齒輪為鍵連接時,一般通過調節從動齒輪與輪轂的相對位置。
風機正常運轉過程中,隨著齒輪磨損,間隙都會地發生變化,其中合葉間隙趨向減小,分葉間隙趨向增大。在調整兩葉輪的工作間隙時,應預先將合葉間隙適當調大,一般合葉間隙是分葉間隙的 2 倍。
葉輪間隙調整時,首先將葉片轉到與水平方向呈 45° 的位置,此時兩葉輪的間隙即為分葉或合葉間隙。
現場調節時,一般用同樣厚度的塞尺固定在兩轉子間,并將兩轉子固定,再裝入主動齒輪,并將從動齒輪的標記對準主動齒的標記壓入軸上,依次裝上齒輪擋圈,止動墊圈和緊固螺帽。調整好后再用塞尺測量分葉間隙與合葉間隙的實際大小,如不合適重新調整,直到符合標準。
更換軸承
檢查側蓋板是否變形有裂紋。變形不嚴重,可打磨高點;變形嚴重則更換側蓋板;如有裂紋,可進行補焊。
檢查軸承座與軸徑是否磨損。如果軸磨損,一般進行補焊;如果軸承座磨損,單獨的軸承座一般更換新件,不進行修理;軸承座與側蓋板為一體時,則補焊軸承座,使其配合間隙達到技術要求。
檢查齒側間隙,更換齒輪
用紅丹粉檢查齒輪嚙合部位的接觸面積。檢查齒側間隙的方法有打表法、塞尺法、壓鉛絲法。
標準要求:側隙 0.10~0.18mm、嚙合部位在齒面中部,齒表接觸面積沿齒高方向不小于 50%,沿齒寬方向不小于 70%。若檢測結果不符合要求,需更換齒輪。
用塞尺測量轉子與殼體的間隙
轉子與殼體間隙的標準范圍為 0.3~0.6 mm?,F場檢修時一般測量 6 點間隙,每個轉子的上下與水平方向,如圖所示。
變形較小可以進行打磨處理;變形較大或轉子與殼體出現裂紋,應及時報廢。
清理轉子端面與側蓋板
用塞尺法檢測轉子端面與機殼的軸向間隙。定位端( 齒輪側)間隙d=0.1~0.2 mm,非定位端( 皮帶輪側)間隙c=0.3~0.5 mm,總間隙的標準是 0.4~0.7mm。
不同類型的羅茨風機在不同工況下端隙不同,現場檢修時按各自檢修標準調整。若單側間隙不合適,可通過加、減軸承調整墊片調整;若總間隙不合適,可通過加、減側蓋板結合面的調整墊片調整,但墊片厚度一般不超過 1mm。用推軸法測量轉子的軸向竄量,竄量標準 0.05~0.10mm, 若超過標準**值的 1.5 倍,則更換軸承。下面將我廠售后人員常用的羅茨風機維修故障解決方法分享給大家!
